A Foothold in Quantum Mechanics

8. The Relationship between Force and Potential Energy

So far, we have discussed an electron with no force acting on it. In the next two chapters, we will discuss an electron in a box and an electron in a hydrogen atom. These electrons feel forces.

In quantum mechanics, we do not explicitly specify the force acting on a quantum entity. Instead, we specify the distribution of potential energy, which implicitly describes the force. The relationship between force F and potential energy V is

F = −dVdx

Force is equal to how much the potential energy changes over a small increment of distance. The negative sign tells us the direction of the force: from high to low potential energy.

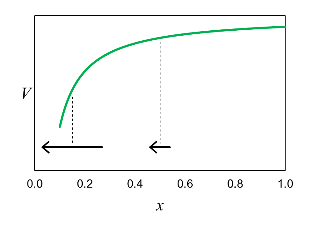
Figure 16 shows the distribution of electrostatic potential energy for an electron in the vicinity of a proton. The proton in this scenario is stationary at x = 0. If the electron is at x = 0.15, it feels a strong electrostatic force toward the proton (represented by the horizontal arrow) because the slope of the potential energy curve, dV/dx, is steep. If the electron is at x = 0.5, it feels a weaker force because the slope of the curve is more gradual.

Figure 16. Electrostatic potential energy distribution for an electron near a proton.

In the next two chapters, we will use the potential energy distributions for an electron in a box and an electron in a hydrogen atom. The potential energy distributions will essentially dictate the forces that the electrons—represented by wavefunctions—feel.



Chapter 7                                        Chapter 9